8月19日,国家能源局发布《国家能源局综合司关于公示第五批能源领域首台(套)重大技术装备的通知》。共82项技术装备列入第五批能源领域首台(套)重大技术装备名单。其中,10项储能技术入选,包括:
基于大容量单体电芯的6MWh级预制舱式锂离子电池储能系统、35kV高压直挂式构网型储能系统、动态可重构电池储能系统、兆瓦级锌溴液流电池储能系统、百兆瓦级大容量半固态锂离子电池储能系统等。
入选的储能技术具体描述如下:
基于大容量单体电芯的6MWh级预制舱式锂离子电池储能系统
研制单位:宁德时代新能源科技股份有限公司、国网山东省电力公司
依托项目:时代绿色能源金乡县155MW/310MWh储能项目
基于软岩地下储气库的百兆瓦级压缩空气储能系统
研制单位:中铁工程设计咨询集团有限公司、中国科学院武汉岩土力学研究所、中国大唐集团科学技术研究总院有限公司、中储国能(北京)技术有限公司依托项目:大唐中宁100MW/400MWh压缩空气储能项目
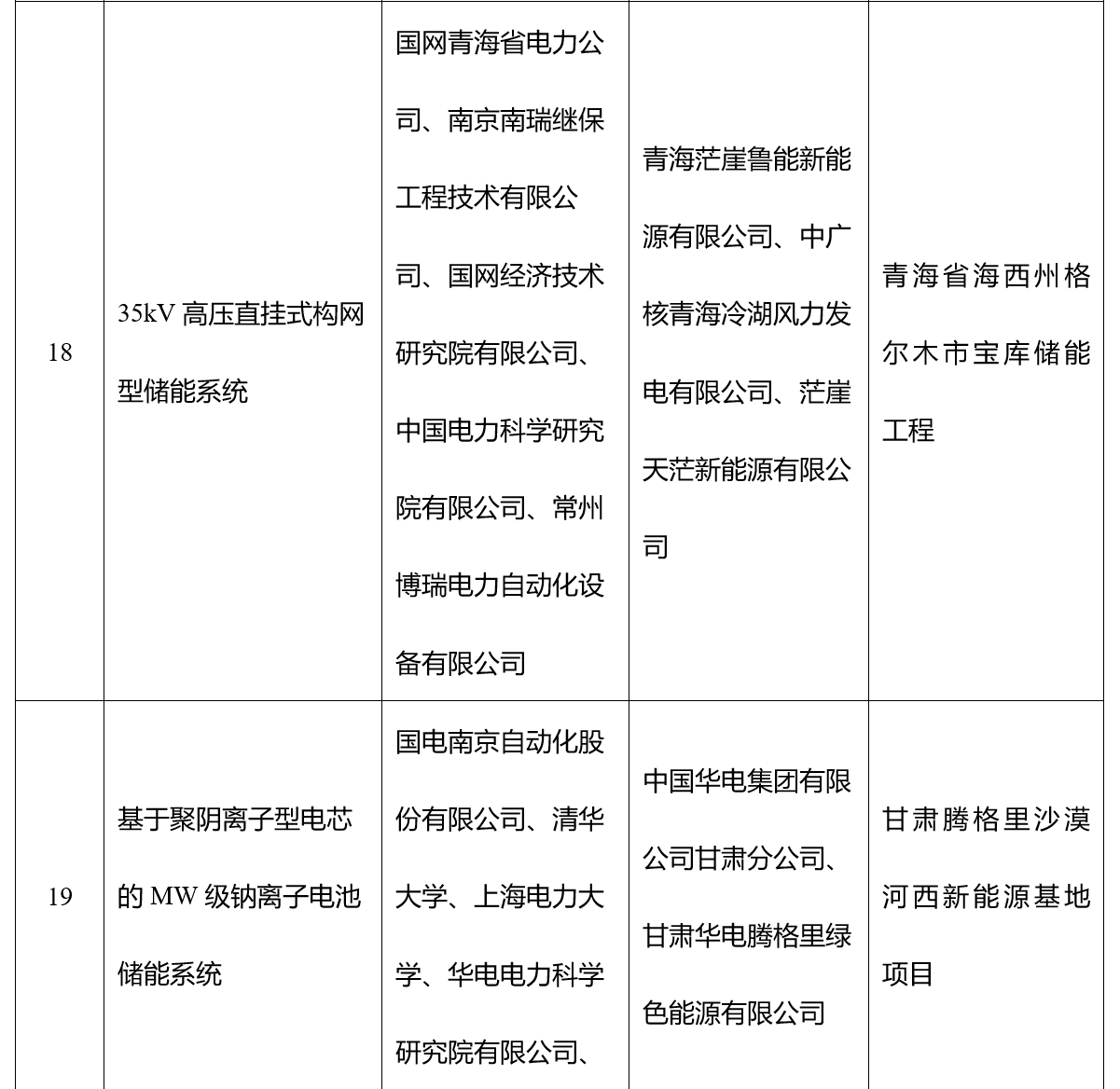
35kV高压直挂式构网型储能系统
研制单位:国网青海省电力公司、南京南瑞继保工程技术有限公司、国网经济技术研究院有限公司、中国电力科学研究院有限公司、常州博瑞电力自动化设备有限公司用户单位:青海茫崖鲁能新能源有限公司、中广核青海冷湖风力发电有限公司、茫崖天茫新能源有限公司
基于聚阴离子型电芯的MW级钠离子电池储能系统
研制单位:国电南京自动化股份有限公司、清华大学、上海电力大学、华电电力科学研究院有限公司、厦门海辰储能科技股份有限公司用户单位:中国华电集团有限公司甘肃分公司、甘肃华电腾格里绿色能源有限公司
面向配电网协同控制的智能集散式储能成套装备
研制单位:国网湖南省电力有限公司、中国电力科学研究院有限公司、国网综合能源服务集团有限公司、国网湖南综合能源服务有限公司用户单位:国网湖南省电力有限公司、国网湖南综合能源服务有限公司依托项目:湖南省长沙数字化配电网集散式储能共享保供示范工程、湖南省湘潭市湘乡集散式储能示范工程、湖南省邵阳市隆回温冲台区保电示范工程
依托项目:中核汇能西华县独立储能项目(250MW/1000MWh)
基于云边协同技术的规模化储能电站运行状态智能预警装置
用户单位:国网综合能源服务集团有限公司、国网安徽省电力有限公司
研制单位:中国长江三峡集团有限公司、清华大学、华电内蒙古能源有限公司、云储新能源科技有限公司、国网江苏省电力有限公司用户单位:三峡新能源四子王旗有限公司、内蒙古华电腾格里绿色能源有限公司、国网江苏省电力有限公司
依托项目:三峡乌兰察布新一代电网友好绿色电站示范项目、华电腾格里100MW/200MWh动态可重构电池储能电站项目、江苏高比例新能源县域智慧配电网及新型储能示范工程
兆瓦级锌溴液流电池储能系统
研制单位:中国华电科工集团有限公司、江苏恒安储能科技有限公司、北京华科储能科技有限公司、北京科技大学
依托项目:青海华电海西托格若格11MW/44MWh储能项目
百兆瓦级大容量半固态锂离子电池储能系统
研制单位:华能新能源股份有限公司、广东天汇储能科技有限公司、广东华电储能有限公司、中国大唐集团科技创新有限公司、北京卫蓝新能源科技股份有限公司、广东能源集团科学技术研究院有限公司、中国能源建设集团广东省电力设计研究院有限公司
依托项目:广东华电汕尾华侨管理区新型电化学储能电站项目
原文如下:







